揭秘市面上草药壬二酸背后的真相
- 网络
- 浏览
- 2026-01-23 17:28
近期多人在谈论壬二酸的真假,市面上充斥着冒充纯壬二酸产品的草药壬二酸, 這類「假壬二酸」产品是从植物中提取草药壬二酸而造成,而草药壬二酸因没有临床验证证明能祛痘祛斑,在国外禁售的,只要你比较一下真壬二酸产品同草药壬二酸的成分便知道。


壬二酸是一种难溶解的化学品,一般护肤品厂没有高端仪器溶解它,故此一般护肤品厂只能从植物中提取草药壬二酸(即是草药内含的壬二酸衍生物, 是易溶解) 替代全部或部份化学壬二酸制成15%或20%壬二酸产品。
这类由壬二酸衍生物造成之产品,功效已不同纯化学壬二酸,并没有证明可祛痘祛斑。
谈到化验制成品内的壬二酸含量,如果用化学方法去测试, 成本很高,为了减低产品测试费用,一般用光谱仪器测检15%或20%壬二酸产品, 以光频代替化学分析。于是无良商人便从植物中提取草药壬二酸,调校到20%壬二酸的光谱, 便说其产品含15%至20%壬二酸。如果用化学分析,其纯壬二酸含量会很低。不法商人加入草药目的主要在光谱仪器中提高假壬二酸的浓度达15%或20%,这是极严重刑事罪行。
看看正式20%壬二酸的成份表。

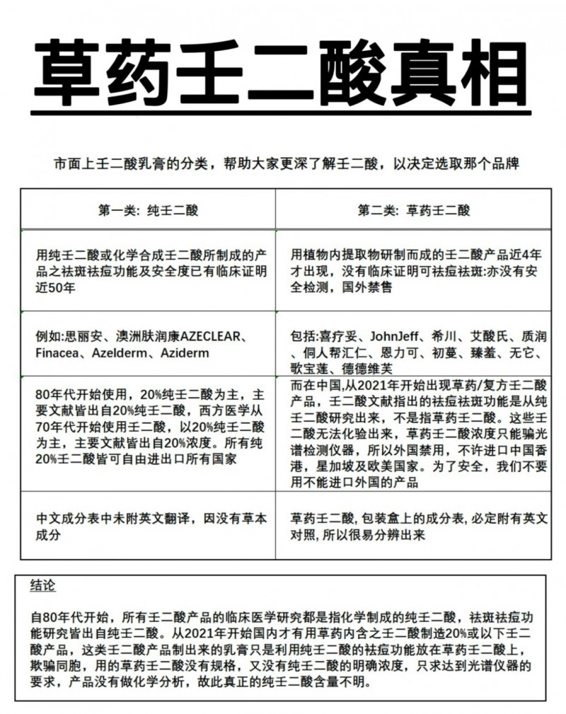
图上第一类之
澳洲肤润康AZECLEAR

思丽安乳膏

Finacea

它们并没含有草药或植物,壬二酸, 用的是纯化学壬二酸。 纯壬二酸是经过近50年临床验证的有效成分,具有祛痘祛斑功能且安全性高。其来源包括纯壬二酸本身或由油酸臭氧分解生成,成分单一,无额外植物提取物添加。
再看喜辽妥、JohnJeff、希川、艾酸氏、质润、侗人帮、汇仁、恩力可、初蔓、臻羞、无它、歌宝莲、德德维芙的成份表,他们分别增加了不同的草药及植物成份,John Jeff 含有的草药为柑橘(Citrus Reticulata)果提取物,艾酸氏有积雪草,臻羞有马齿苋,希川含意大利腊菊, 白及和天麻。

因这些植物含壬二酸衍生物,将难溶解的纯壬二酸度数提升,但加了这么多的草药入护肤品内, 容易引发皮肤敏感,增加烂脸机会,草药原材料可能因消毒不足,更可引发脑膜炎,休克等疾病。
在此我奉劝生产草药壬二酸产品的制造厂,停制此类产品,不要再损害同胞的健康,制造更多疾病,这是败德行为,亦是刑事罪行。期望药监局能早日铲除此等败类,保卫国民福祉。再次提醒大家, 若要选购有效祛痘壬二酸产品,关键在于选择纯壬二酸制剂,避免草药制壬二酸,并关注产品壬二酸纯度、浓度、品牌信誉及安全性。#真假壬二酸##壬二酸##草药壬二酸#
本文地址:http://www.hzptoutiao.com/meiquan/1901.html
海信电视全记录:细节决定成败,高卢雄鸡赢得四强最后席位头条1
MOISSAC发布2023秋季全新系列 | 时空胶囊,探索内心头条2
迪拜义乌中国小商品城,开启中东区域展贸新商机头条3- 头条老爸抽检从专业性出发,为品牌与消费者搭建信任桥梁
- 头条被带火的滤镜精华,真的值得种草吗?
- 头条“同美共生” 初心笃行 ——花王集团盛大亮相第六届进博会
- 头条天然护肤新赛道,PTG植护新科技
- 头条2023艺星全球星粉节,携手美力亚运,点亮美力梦想!
- 头条JINS睛姿渐进镜片,满足不同需求
- 头条官宣!汪苏泷成为国货功效护肤品牌HBN首位代言人
- 头条海信电视全记录:葡萄牙不敌摩洛哥止步八强,C罗潸然泪下掩面离场
- 头条垮脸危机不用怕,润百颜让肌肤充盈饱满
- 头条美业人破局峰会:2024年3月9-10日依思佩尔AI数字人直播爆客大会
- 头条丝光启幕,溢彩绽耀 花王旗下高奢护肤品牌“SENSAI丝光溢彩” 旗舰店开业盛典顺利举行
- 头条以爱为名,加「蓓」呵护 雅芳Avon Care安蓓润系列焕启上新成就安心护肤体验
